物业后台

mrzcc f425ca4f83 巡检点表sql před 6 roky
.github 3d88b2fc74 Update issue templates před 6 roky
Api 76752f1743 优化费用显示 před 6 roky
AppFrontService e6c0063bc3 加入 临时车缴费功能 před 6 roky
CodeService 3b21508b32 优化mapper问价加载 před 6 roky
CommentService dc649a491b 1. 处理组织管理没有上级菜单 před 6 roky
CommonService 8936415a62 加入费用项处理页面 před 6 roky
CommunityService f82ace22c1 巡检点daoImpl před 6 roky
FeeService 1b13df101b 优化费用信息 před 6 roky
HardwareAdapationService a817bda052 将apache 的 对象属性拷贝改为 cglib的 因为Apache的性能不行 před 6 roky
JobService deb0c2e4e9 优化log4j 漏洞 před 6 roky
LogService 2673d4c441 加入 属性常量扫描 před 6 roky
OrderService 9bed28ed40 优化订单二次提交返回为空问题 před 6 roky
ReportComponent b3c79c2add 优化收费汇总 před 6 roky
ReportService 80c48ce2ef 优化 package 错误问题 před 6 roky
RuleService 7a3fba8ac0 启动类中加入异常捕获处理 před 6 roky
ShopService 99d58b6caa 1. 处理界面显示问题 před 6 roky
StoreService 6ea1055e83 优化用户信息查询 加入属性功能 před 6 roky
UserService 6ea1055e83 优化用户信息查询 加入属性功能 před 6 roky
WebService fef91e7814 优化车位出租问题 před 6 roky
docs b41c287093 巡检点文档 před 6 roky
eureka 22b958dfc6 取消内存限制 před 6 roky
java110-bean ab66b30220 巡检点Dto před 6 roky
java110-cacheAgent cbc1f9db3d 取消java110-common jar包,提升为CommonService服务,将之前的Java110-common内容变更为Java110-utils包 před 6 roky
java110-code-generator b15839f552 巡检点服务器代码生成器 před 6 roky
java110-config deb0c2e4e9 优化log4j 漏洞 před 6 roky
java110-core 75dc1dcb36 解决bug před 6 roky
java110-db f425ca4f83 巡检点表sql před 6 roky
java110-event cbc1f9db3d 取消java110-common jar包,提升为CommonService服务,将之前的Java110-common内容变更为Java110-utils包 před 6 roky
java110-front e360602efe 优化房屋 费用项添加 费用设置 费用批量设置 费用取消 缴费等功能 před 6 roky
java110-logAgent cbc1f9db3d 取消java110-common jar包,提升为CommonService服务,将之前的Java110-common内容变更为Java110-utils包 před 6 roky
java110-service fe176c1cc9 加入 over-slf4j před 6 roky
java110-utils d429ee9449 BusinessTypeConstant加入巡检点 před 6 roky
zipkin 8f0342ae13 将spring cloud 调整为Finchley.SR3 版本 spring 调整为5.0.8.RELEASE 版本 spring boot 调整为2.0.4.RELEASE 版本 目的是为了兼容为flowable 工作流框架 před 6 roky
.DS_Store 4408f2a532 前段架构调整 před 6 roky
.gitignore 605b9a1a15 调整c_service_sql表,加入执行java代码脚本功能 před 8 roky
CodingLog.txt 820946710d 开启druid 统计信息 před 8 roky
LICENSE b6bf3d5ef6 Create LICENSE před 8 roky
MicroCommunity_qq.png e75a487188 '评论服务测试成功' před 7 roky
Readme.md f4da4dda17 加入微信小程序 二维码 před 6 roky
ReadmeBak.md 2ece6f6cd2 控制服务实现登录功能 和菜单展示,以及中心服务bug修复 před 8 roky
Readme_20180724.md 54073e573f 调整readme文件 před 7 roky
Readme_20190413.md 0e18e57f92 加入文档 před 7 roky
TT.sql c688d2aedb 定版0.0.9 版本 před 6 roky
checkstyle.xml 97b9b43748 修复业主车辆管理 服务名错误处理 před 6 roky
dataModel.png 70478e4af0 数据数据模型 před 7 roky
dependencies.png f3bf189c4f 调整依赖关系 před 8 roky
dingding_java110.jpg 23698a72af 加入钉钉工作群二维码 před 8 roky
hc.mwb 160bad8fa4 检查员工是否有物业信息 před 7 roky
hc.mwb.bak 160bad8fa4 检查员工是否有物业信息 před 7 roky
hc.mwb.beforefix 70478e4af0 数据数据模型 před 7 roky
hc_community.sql c688d2aedb 定版0.0.9 版本 před 6 roky
join_me.JPG ab95c9341d 修改readme před 7 roky
pom.xml fe176c1cc9 加入 over-slf4j před 6 roky
pom.xml.bak cbc1f9db3d 取消java110-common jar包,提升为CommonService服务,将之前的Java110-common内容变更为Java110-utils包 před 6 roky
reBuildAll.sh bdfb519e59 合并代码 před 6 roky
restartAll.sh e18ae83206 修改启动脚本加入费用服务 před 6 roky
restartAllApp.sh 7a3fba8ac0 启动类中加入异常捕获处理 před 6 roky
stopAll.sh e18ae83206 修改启动脚本加入费用服务 před 6 roky
微小区开发建议.docx f8d8dea935 修复网友 龙行天下の极 无法登陆问题,配置信息调整和一些bug 修复 před 7 roky

Readme.md

变更历史(change history)

版本 变更内容 变更时间 变更人员
v0.01 初稿 2018-07-24 wuxw

代码分享视频

1、安装视频

2、小区管理系统源码讲解

3、小区管理系统服务端开发视频

4、长期更新视频

分支说明(branch)

分支管理说明,test为最新代码未测试代码(主要为了防止本地代码遗失),master 为最新测试过代码(待产品化),product 为产品化代码

系统简介(introduction)

  1. 开发工具:

java1.8 + idea/eclipse + mysql

  1. 技术架构:

Java + spring cloud + mybatis + mysql + kafka + redis

image

  1. 硬件要求:

测试环境基本要求:4个CPU 、16G内存和80G硬盘

  1. 软件要求:

    需要自行安装 mysql5.6、zookeeper、Redis和kafka

    需要启动的服务,可以查看 reBuildAll.sh,目前基本为:eureka、Api、OrderService、CommunityService、StoreService、UserService WebService、FeeService和CommonService

    推荐用docker部署管理,需要安装docker、docker-compose (如果夸主机部署请用docker swarm 自行创建java110-net network), 如果是单机推荐直接运行 reBuildAll.sh

业主小程序

image

github: https://github.com/java110/WechatOwnerService

gitee: https://gitee.com/java110/WechatOwnerService

系统功能(function)

image

主要系统功能请查看

http://www.homecommunity.cn//document/#/func/funcation

演示地址(demo)

http://www.homecommunity.cn/

物业 账号/密码:wuxw/admin

代理商 账号/密码:dails/admin

运维团队 账号/密码:admin/admin

开发团队 账号/密码:dev/(由于开发者权限较大,删除数据会影响稳定性,查看具体功能,可以单独部署查看)

如何开始(how to start)

http://www.homecommunity.cn/

如何安装(how to install)

安装文档

解决方案

解决方案 不断完善中

硬件接入

流程图

目前对接锐目门禁系统,如果您想将您的硬件对接到此项目,请加qq群号827669685 联系我们

二次开发视频

视频

接口协议

  1. Api协议

  2. 后台协议

运行效果(view)

1.在浏览器输入 https://localhost:8443/ 如下图

image

用户名为 wuxw 密码为 admin  如下图

点击登录,进入如下图:

image

image

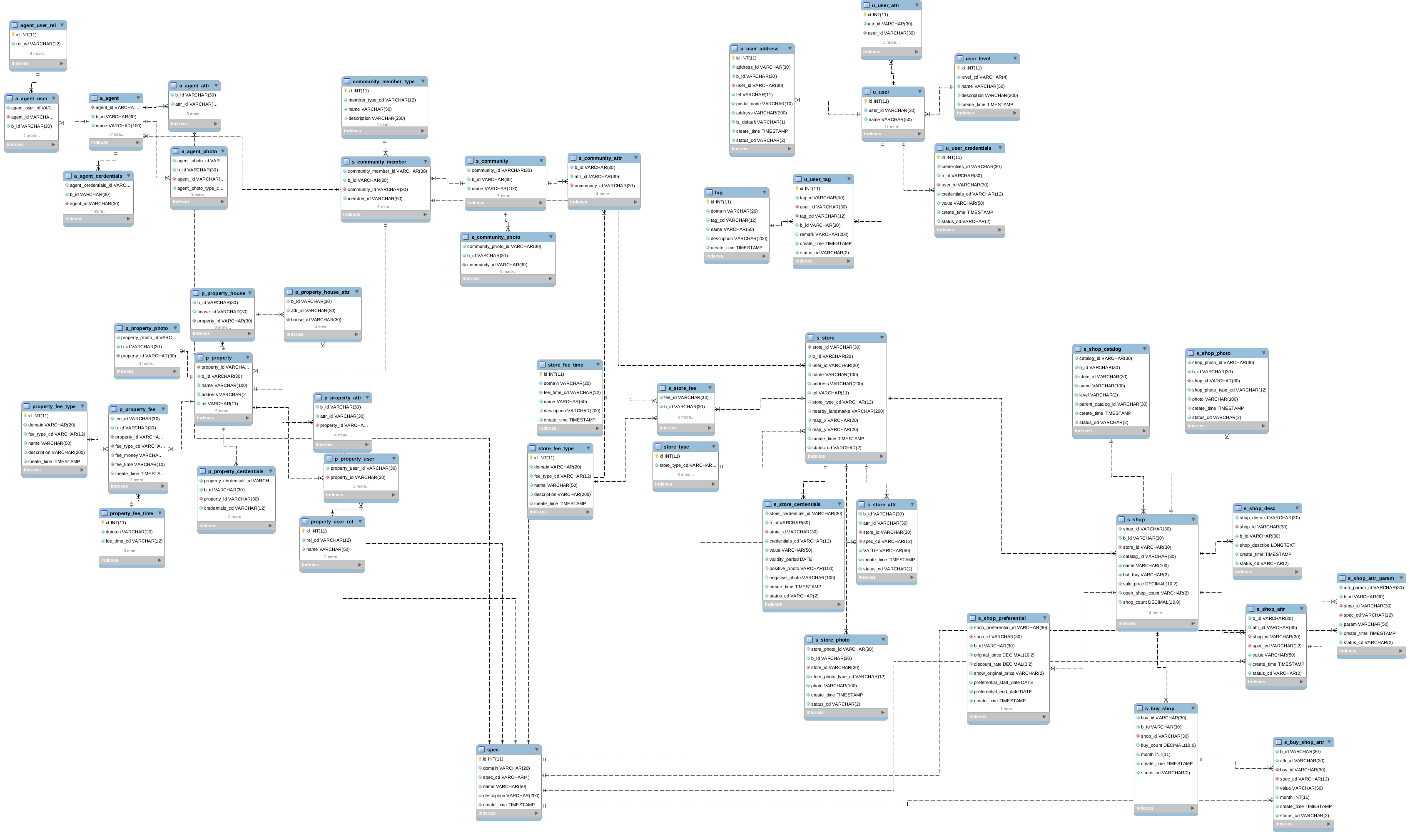
2.数据模型图 image

加入我们(join)

加入微小区交流群随时了解项目进度,和java110开发者零距离沟通 qq群号 827669685,邮箱:928255095@qq.com

image

成为开发者

如果您对小区 物业 有较深的理解,也致力于开发一套系统方便与物业,业主沟通交流,如果您还有空闲的时间,不怕吃苦,hc小区开发团队欢迎您的加入! qq群号 992420128 微信:syj15309714817 (添加时请备注HC小区开发)

image