物业后台

wuxw e68acd032f 删除员工 лет назад: 7
Api e68acd032f 删除员工 лет назад: 7
CodeService 9454b49eea 调整日志信息 лет назад: 7
CommentService 00559a553e 将侦停 serviceCode 改为 businessTypeCd лет назад: 7
CommunityService 00559a553e 将侦停 serviceCode 改为 businessTypeCd лет назад: 7
FeeService 5ddc9f4c7f 将代理商 物业 商户 合并为 参与组织 лет назад: 7
LogService 9454b49eea 调整日志信息 лет назад: 7
OrderService e68acd032f 删除员工 лет назад: 7
RuleService 9454b49eea 调整日志信息 лет назад: 7
ShopService 00559a553e 将侦停 serviceCode 改为 businessTypeCd лет назад: 7
StoreService 7a10381026 核心地方加入日志 лет назад: 7
UserService b8f24f50a6 修复用户ID为负数时报无法转化为int异常 лет назад: 7
WebService e68acd032f 删除员工 лет назад: 7
eureka 9454b49eea 调整日志信息 лет назад: 7
java110-bean 0d5344423c 修改业务Business 对象排序错误的问题 лет назад: 7
java110-cacheAgent ab9b63cd51 api 封装完成 лет назад: 7
java110-common e68acd032f 删除员工 лет назад: 7
java110-config e68acd032f 删除员工 лет назад: 7
java110-core 149c1bc2d1 订单服务核心 加入商户处理侦听类 лет назад: 7
java110-event 149c1bc2d1 订单服务核心 加入商户处理侦听类 лет назад: 7
java110-feign 288d590fbc 日志服务 编码生成服务测试通过 лет назад: 8
java110-logAgent 288d590fbc 日志服务 编码生成服务测试通过 лет назад: 8
java110-service 96ffc8671b 完善公司信息开发中 上下页切换完成 лет назад: 7
zipkin 9454b49eea 调整日志信息 лет назад: 7
.gitignore 605b9a1a15 调整c_service_sql表,加入执行java代码脚本功能 лет назад: 8
CodingLog.txt 820946710d 开启druid 统计信息 лет назад: 8
LICENSE b6bf3d5ef6 Create LICENSE лет назад: 8
MicroCommunity.sql edebab5997 开发注册功能 лет назад: 7
MicroCommunity_qq.png e75a487188 '评论服务测试成功' лет назад: 7
Readme.md 70478e4af0 数据数据模型 лет назад: 7
ReadmeBak.md 2ece6f6cd2 控制服务实现登录功能 和菜单展示,以及中心服务bug修复 лет назад: 8
Readme_20180724.md 54073e573f 调整readme文件 лет назад: 7
dataModel.png 70478e4af0 数据数据模型 лет назад: 7
dependencies.png f3bf189c4f 调整依赖关系 лет назад: 8
dingding_java110.jpg 23698a72af 加入钉钉工作群二维码 лет назад: 8
hc.mwb 160bad8fa4 检查员工是否有物业信息 лет назад: 7
hc.mwb.bak 160bad8fa4 检查员工是否有物业信息 лет назад: 7
hc.mwb.beforefix 70478e4af0 数据数据模型 лет назад: 7
pom.xml 5ddc9f4c7f 将代理商 物业 商户 合并为 参与组织 лет назад: 7
reBuildAll.sh 20af668552 修改启动脚本bug лет назад: 7
restartAll.sh 20af668552 修改启动脚本bug лет назад: 7
stopAll.sh 20af668552 修改启动脚本bug лет назад: 7
微小区开发建议.docx f8d8dea935 修复网友 龙行天下の极 无法登陆问题,配置信息调整和一些bug 修复 лет назад: 7

Readme.md

变更历史(change history)

版本 变更内容 变更时间 变更人员
v0.01 初稿 2018-07-24 wuxw

分支说明(branch)

分支管理说明,test为最新代码未测试代码(主要为了防止本地代码遗失),master 为最新测试过代码(待产品化),product 为产品化代码

系统简介(introduction)

  1. 开发工具:

java1.8 + idea/eclipse + mysql

  1. 技术架构:

Java + spring cloud + mybatis + mysql + kafka + redis

  1. 服务依赖关系

image

如何开始(how to start)

从这里开始

如何安装(how to install)

从这里安装

运行效果(view)

1.在浏览器输入 http://yourIp:6001/ 如下图

image

点击高级,继续前往。

2.登录系统,用户名为 admin 密码为 admin 如下图

image

点击登录,进入如下图:

image

image

image

3.统一接口地址:http://ip:8001/httpApi/service

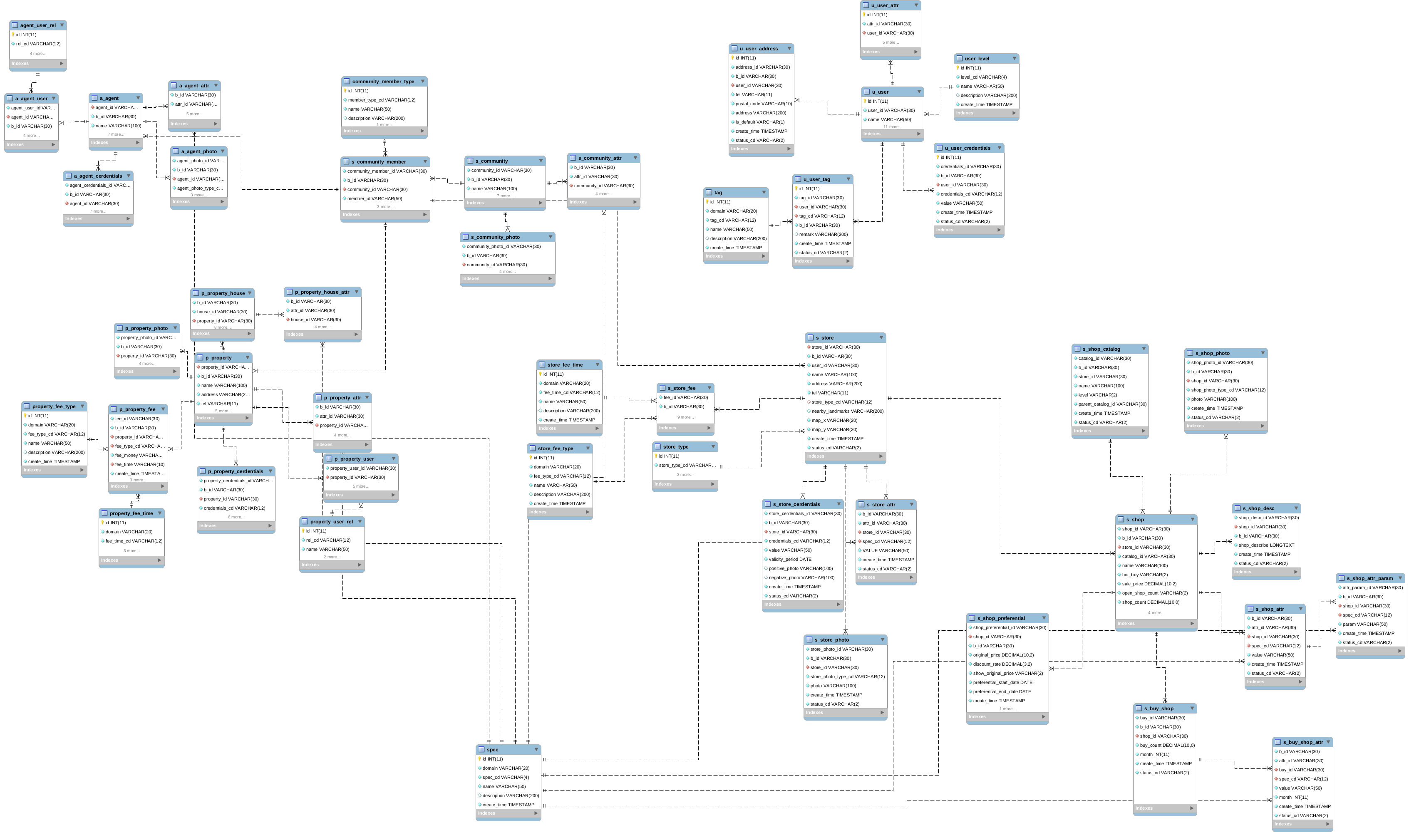
4.数据模型图 image

加入微小区交流群随时了解项目进度,和java110开发者零距离沟通 qq群号 827669685,邮箱:928255095@qq.com

image