物业后台

shiyj 8a9cc4ada3 修改新增人员 6 years ago
.github 3d88b2fc74 Update issue templates 6 years ago
Api 7c0b78ced2 优化组织联动 查询数据问题 6 years ago
CodeService 3b21508b32 优化mapper问价加载 6 years ago
CommentService 2673d4c441 加入 属性常量扫描 6 years ago
CommonService 2673d4c441 加入 属性常量扫描 6 years ago
CommunityService 88e1147521 已完成户型游湖 6 years ago
FeeService 22b958dfc6 取消内存限制 6 years ago
JobService 2673d4c441 加入 属性常量扫描 6 years ago
LogService 2673d4c441 加入 属性常量扫描 6 years ago
OrderService 22b958dfc6 取消内存限制 6 years ago
RuleService 7a3fba8ac0 启动类中加入异常捕获处理 6 years ago
ShopService 22b958dfc6 取消内存限制 6 years ago
StoreService 22b958dfc6 取消内存限制 6 years ago
UserService f3041c38a0 修改查询上级组织时,查询到方法传行的错误 6 years ago
WebService 3162b7210b 优化更多 6 years ago
docs 8a9cc4ada3 修改新增人员 6 years ago
eureka 22b958dfc6 取消内存限制 6 years ago
java110-bean 7103c0610e 优化访客登记功能 6 years ago
java110-cacheAgent cbc1f9db3d 取消java110-common jar包,提升为CommonService服务,将之前的Java110-common内容变更为Java110-utils包 6 years ago
java110-code-generator 577bff19d0 组织代码生成完成 6 years ago
java110-config 3b21508b32 优化mapper问价加载 6 years ago
java110-core 37c2bdfae8 加入查询上级组织 6 years ago
java110-db 0bc933415f 优化车类型 6 years ago
java110-event cbc1f9db3d 取消java110-common jar包,提升为CommonService服务,将之前的Java110-common内容变更为Java110-utils包 6 years ago
java110-logAgent cbc1f9db3d 取消java110-common jar包,提升为CommonService服务,将之前的Java110-common内容变更为Java110-utils包 6 years ago
java110-service 2673d4c441 加入 属性常量扫描 6 years ago
java110-utils 37c2bdfae8 加入查询上级组织 6 years ago
zipkin 8f0342ae13 将spring cloud 调整为Finchley.SR3 版本 spring 调整为5.0.8.RELEASE 版本 spring boot 调整为2.0.4.RELEASE 版本 目的是为了兼容为flowable 工作流框架 6 years ago
.gitignore 605b9a1a15 调整c_service_sql表,加入执行java代码脚本功能 8 years ago
CodingLog.txt 820946710d 开启druid 统计信息 8 years ago
LICENSE b6bf3d5ef6 Create LICENSE 8 years ago
MicroCommunity.sql 629f37a60f 修改 sql 脚本 之前的太老了 6 years ago
MicroCommunity_qq.png e75a487188 '评论服务测试成功' 7 years ago
Readme.md 95c7a4363c 优化readme 和 构建脚本 6 years ago
ReadmeBak.md 2ece6f6cd2 控制服务实现登录功能 和菜单展示,以及中心服务bug修复 8 years ago
Readme_20180724.md 54073e573f 调整readme文件 7 years ago
Readme_20190413.md 0e18e57f92 加入文档 7 years ago
checkstyle.xml 97b9b43748 修复业主车辆管理 服务名错误处理 6 years ago
dataModel.png 70478e4af0 数据数据模型 7 years ago
dependencies.png f3bf189c4f 调整依赖关系 8 years ago
dingding_java110.jpg 23698a72af 加入钉钉工作群二维码 8 years ago
hc.mwb 160bad8fa4 检查员工是否有物业信息 7 years ago
hc.mwb.bak 160bad8fa4 检查员工是否有物业信息 7 years ago
hc.mwb.beforefix 70478e4af0 数据数据模型 7 years ago
join_me.JPG ab95c9341d 修改readme 7 years ago
pom.xml cbc1f9db3d 取消java110-common jar包,提升为CommonService服务,将之前的Java110-common内容变更为Java110-utils包 6 years ago
pom.xml.bak cbc1f9db3d 取消java110-common jar包,提升为CommonService服务,将之前的Java110-common内容变更为Java110-utils包 6 years ago
reBuildAll.sh 95c7a4363c 优化readme 和 构建脚本 6 years ago
restartAll.sh e18ae83206 修改启动脚本加入费用服务 6 years ago
restartAllApp.sh 7a3fba8ac0 启动类中加入异常捕获处理 6 years ago
stopAll.sh e18ae83206 修改启动脚本加入费用服务 6 years ago
微小区开发建议.docx f8d8dea935 修复网友 龙行天下の极 无法登陆问题,配置信息调整和一些bug 修复 7 years ago

Readme.md

变更历史(change history)

版本 变更内容 变更时间 变更人员
v0.01 初稿 2018-07-24 wuxw

代码分享视频

1、安装视频

2、小区管理系统源码讲解

3、小区管理系统服务端开发视频

4、长期更新视频

分支说明(branch)

分支管理说明,test为最新代码未测试代码(主要为了防止本地代码遗失),master 为最新测试过代码(待产品化),product 为产品化代码

系统简介(introduction)

  1. 开发工具:

java1.8 + idea/eclipse + mysql

  1. 技术架构:

Java + spring cloud + mybatis + mysql + kafka + redis

  1. 服务依赖关系

image

  1. 硬件要求:

测试环境基本要求:4个CPU 、16G内存和80G硬盘

  1. 软件要求:

    需要自行安装 mysql5.6、zookeeper、Redis和kafka

    需要启动的服务,可以查看 reBuildAll.sh,目前基本为:eureka、Api、OrderService、CommunityService、StoreService、UserService WebService、FeeService和CommonService

    推荐用docker部署管理,需要安装docker、docker-compose (如果夸主机部署请用docker swarm 自行创建java110-net network), 如果是单机推荐直接运行 reBuildAll.sh

演示地址(demo)

https://demo.java110.com

物业 账号/密码:wuxw/admin

代理商 账号/密码:dails/admin

运维团队 账号/密码:admin/admin

开发团队 账号/密码:dev/(由于开发者权限较大,删除数据会影响稳定性,查看具体功能,可以单独部署查看)

如何开始(how to start)

http://www.homecommunity.cn

如何安装(how to install)

安装文档

解决方案

解决方案 不断完善中

二次开发视频

视频

接口协议

  1. Api协议

  2. 后台协议

运行效果(view)

1.在浏览器输入 https://localhost:8443/ 如下图

image

用户名为 wuxw 密码为 admin  如下图

点击登录,进入如下图:

image

image

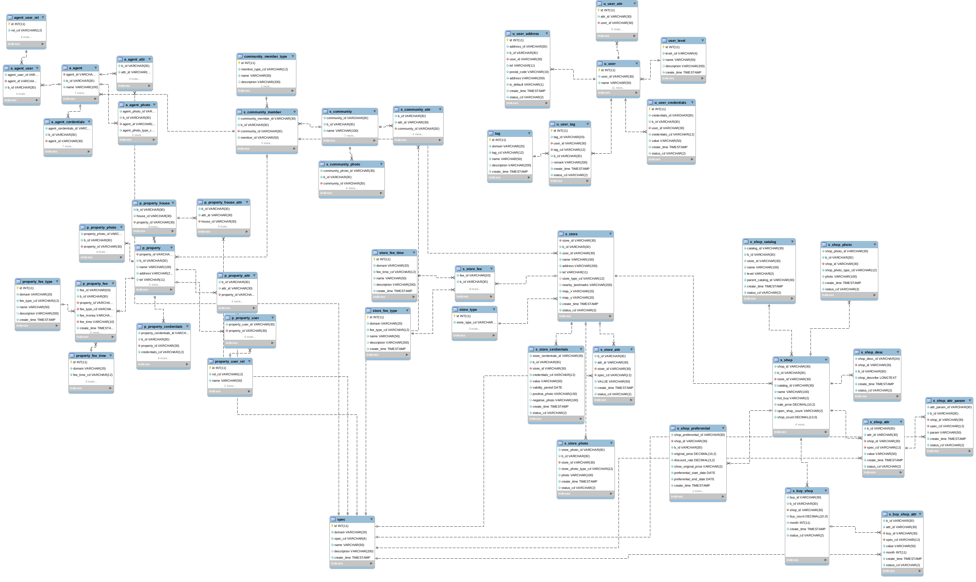
2.数据模型图 image

加入我们(join)

加入微小区交流群随时了解项目进度,和java110开发者零距离沟通 qq群号 827669685,邮箱:928255095@qq.com

image

成为开发者

如果您对小区 物业 有较深的理解,也致力于开发一套系统方便与物业,业主沟通交流,如果您还有空闲的时间,不怕吃苦,hc小区开发团队欢迎您的加入! qq群号 992420128 微信:syj15309714817 (添加时请备注HC小区开发)

image